Store Improvements

Store Improvements is used as a tool to keep the brand up-to-date in old stores and to push SSS, especially in legacy markets when the store matures.

Strong track-record on successful Store Improvement projects pushes SSS +20% in older legacy stores. Furthermore, Store Improvements are used for re-location to optimise topline/ & SOC) and in cases where Store Improvements is a demand from the Landlord in connection to renewal of key contracts - mostly relevant in Airports – eg CPH Airport deals just signed with 5 year extension of term.

There is three types of Store Improvements:
1. Maintenance
2. Light Refurbishment
3. Full Refurbishment

Do you need to create a filecard? Please use the following template

updated: 26.10.2022
SCROLL

Approaches

We have three different approaches to Store Improvements:

MAINTENANCE

An up-shine of a store involves updating the worn out parts of the store. This can e.g. include painting the store, changing worn out furniture, and optimising the customer area.

It is important to emphasise that all changes done to the store, must be kept in the already present design concept.
When working on an up-shine we will handle all design elements internally.

New initiatives must be added to the bar layout.

LIGHT REFURBISHMENT

A light refurbishment of a store involves updating the worn out parts of the store. This can e.g. include painting the store, changing worn out furniture, and optimising the customer area.

It is important to emphasise that all changes done to the store, must be changed to the newest design concept. Including all surfaces e.g. bar front, walls, flooring.
When working on a light refurbishment we will handle all design elements internally.

New initiatives must be added to the bar layout.

FULL REFURBISHMENT

A full refurbishment of a store involves updating the entire store. In contrast to the other categories, is the bar included in the full refurbishment. If a new bar is not added, modules and bar front is changed. We should consider if a relocation of the store is a better option.

It is important to emphasise that all changes done to the store, must be changed to the newest design concept.
When working on a full refurbishment we will handle all design elements together with Riis.

New initiatives must be added to the bar layout.

Maintenance

The Purpose of maintenance is to give a store a small update within the present concept so it no longer looks worn out
The Store is Closed for 0-2 days, so we loose minimal turnover
The Budget is up to €XXX

Change If

Bar Elements is Destroyed
Pictures if Outdated, but Same Position
Remove wall paper if damaged
Compressors are damaged
Seating and customer flow isn't working (new layout to be coordinated with Store Design)

Always

Design should be based on present concept
Paint should be based on present concept
Change broken furniture (prioritise using reuse)
Cover vulnerable walls with steel plates
Repair Floor if Broken
Optimise toilet and facilities

Never

Change Back Of House location / size
Change bar placement, size or entire front
Change the Flooring
Remove coffee corner
Paint the ceiling
Remove bookshelves

Process Overview

Playbook

Maintenance Playbook

Light Refurbishment

The Purpose of a light refurbishment is to push for SSS (same store sales) with optimised elements
The Store is Closed for 7-14 days
The Budget is between €XXX depending on store size

Always

Construction done by local contractor
Design based on newest concept by Store Design Team
Paint Walls + Ceiling
Change Bar Front & Bar Lamps
Change Wall Tiles
Change lighting
Change furniture
Cover vulnerable walls with steel plates
Optimise customer area
Update Pictures and Placement
Remove Coffee Corner (if placed)
New Outdoor Seating
Remove Bookshelves
Remove Wallpaper
Optimise toilet

Change If

Bar Elements is Destroyed
Compressors are damaged
BOH size is too small
Change flooring if it is the grey laminated floor

Never

Change Back Of House Location
Change bar location

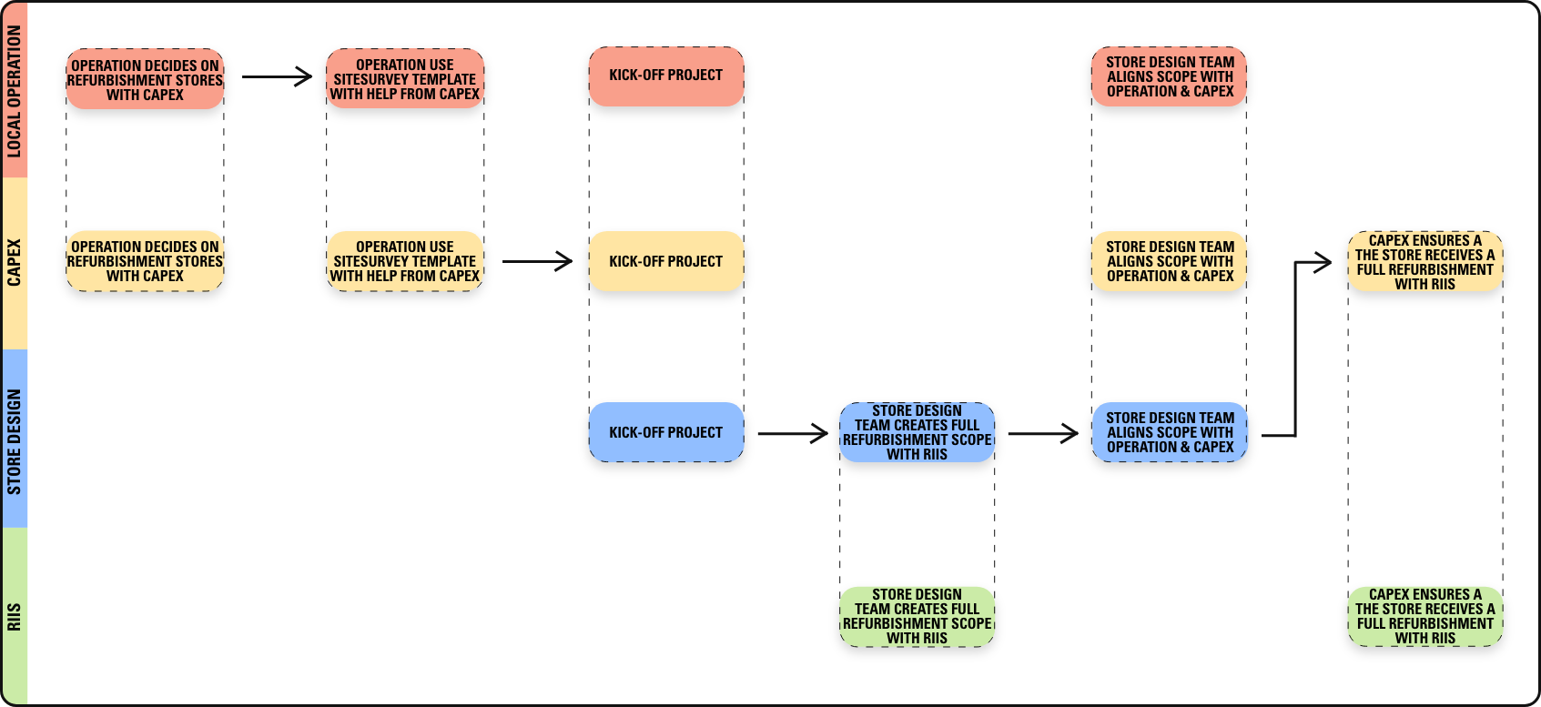
Process Overview

Full Refurbishment

The Purpose of a full refurbishment is to show muscle and our newest concept design at our prime locations
The Store is Closed for 14 - 25 days
The Budget is between €XXX depending on store size

Always

Optimise bar with latest bar design
Construction and design done by Riis
Design based on newest concept by Store Design Team
Optimise customer area seating plan
Optimise toilet

Change

BOH size if it is too small
BOH placment if it can be optimised
Bar location if it can be optimised

Never

Process Overview